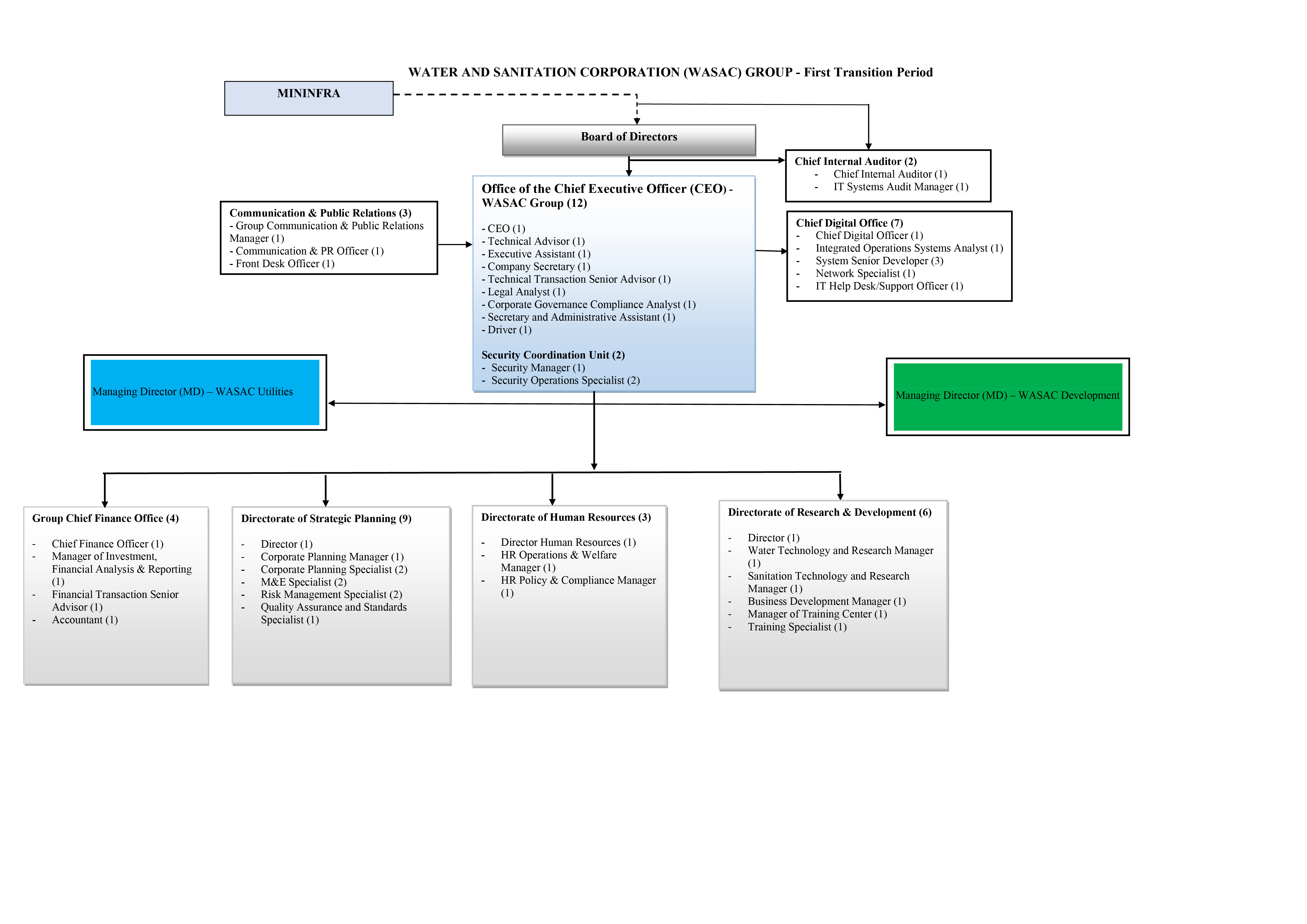
Organizational Structure

The organizational structure of WASAC Group is designed to ensure that the company is able to deliver on its mandate of providing water and sanitation services to the people of Rwanda.